bevictor伟德官网 - 韦德官方网站
首页
学院概况
学院简介
现任领导
机构设置
新闻动态
党群工作
党建动态
学习资料
党务公开
工会动态
教代会动态
通知公告
党政办
教务科
学生科
科研管理
研究生管理
伟德bv国际体育
专任教师
行政管理人员
思想政治辅导员
院外教师
本科生
专业介绍
培养动态
学生社团
研究生
招生信息
培养动态
培养方案
科研工作
项目申报
学术动态
科研团队
科研获奖
科研平台
省高校重点实验室
智能治理实验基地
国家工程实验中心
四川省重点实验室
学生工作
团学动态
规章制度
校友工作
党政办
教务科
学生科
科研管理
研究生管理
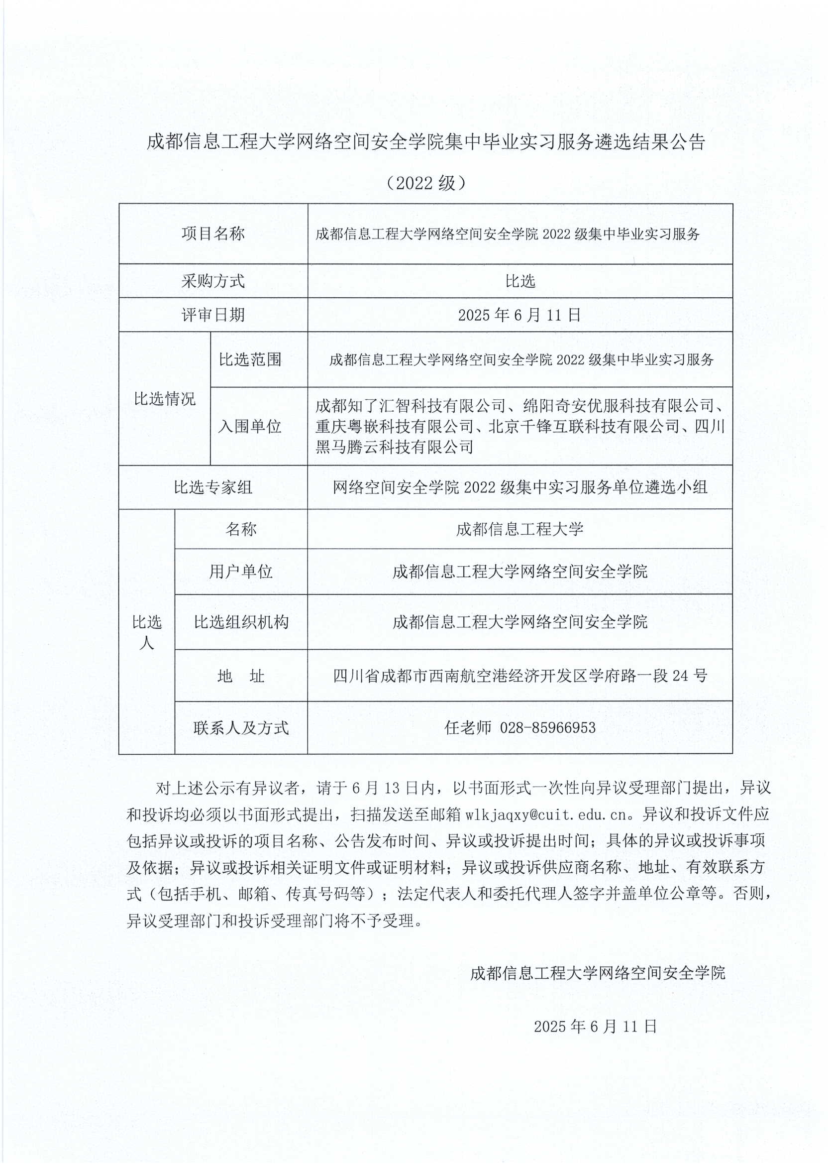
成都信息工程大学bevictor伟德集中毕业实习服务遴选结果公告(2022级)
发布人:任励耘 审核人:何林波 浏览次数: 发布时间:2025-06-11
【
关闭
】