以bevictor伟德融媒体安全与认知域安全团队的石磊老师为第一作者,周益民、王巍、王娟、白杨、彭承宗、陈丁、王祖俪为参与作者的论文“A Cross-Chain Mechanism for Agricultural Engineering Document Management Blockchain in the Context of Big Data”发表在ELSEVIER旗下Big Data Research(BDR)期刊。该论文以成都信息工程大学bevictor伟德(芯谷产业学院)为第一单位,先进微处理器技术国家工程研究中心——工业控制与安全分中心为第二单位,先进密码技术与系统安全四川省重点实验室为第三单位。BDR期刊年发文量40篇左右,实时影响因子3.393,属于WOS2区,学科分类为COMPUTER SCIENCE,是计算机大数据研究的前沿刊物。该论文成果为学校计算机学科持续高质量发展做出了贡献。
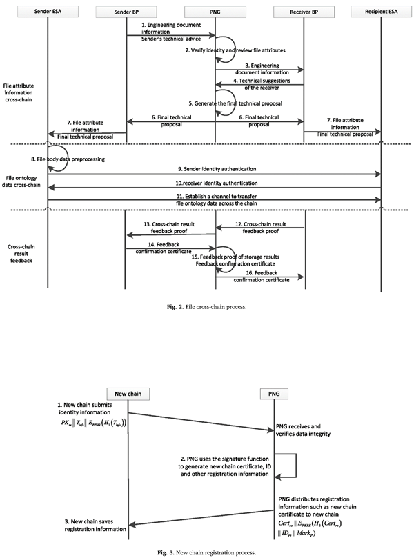
论文针对智能农业工程文档管理区块链,提出了一种新的跨链机制,充分挖掘和利用工程文件管理的特殊需求与属性,引入由监管节点构建高可信度的公证方案。新方法充分融合认证技术与密码算法,解决了文档跨链认证问题和跨链信息保护问题,确保跨链过程中文件属性信息和文件本体数据的完整性和安全性。充分的安全性证明和实验表明,所提出的新方法具备较高的可行性,能够保证跨链各方的真实性以及文档信息的完整性与可靠性,从而满足区块链在农业工程文档管理领域的跨链需求。

融媒体安全与认知域安全科研团队隶属于先进微处理器技术国家工程研究中心,既重视理论研究,也重视工程实践。拥有视频媒体编码、传输方面授权发明专利33项,国际发明专利1项。30多项技术集成至AVS标准,2项技术集成至国际MPEG网络视频编码(IVC)标准。安全相关授权发明专利9项,授权实用新型专利12项,涵盖:跨媒体的安全知识表达,内容检测基础上的异常发现、预警与管控。近五年承担国家级项目2项,省部级项目15项,发表高水平论文(一区/二区)论文20余篇,其中ESI热点/高被引论文2篇。获四川省科技进步项、中国图像图形学会科技奖、四川省教学成果一等奖等多项奖励。长期以来与产业界保持良好合作关系,横向合作经费逾千万元,服务地方经济,取得良好社会效益。
文章信息:https://doi.org/10.1016/j.bdr.2024.100459